当前位置:网站首页通知与活动
- 美国华裔教授学者协会新年年拜会将于2月9号举行!
- Allwelcomed!Allyoucaneat!FreeParking!MapAsusual,ourlife-timemembersarefreetoattend.Inordertoinvigoratetheatmosphereofthevenue,wealsoarrangedsomeculturalprograms,suchasmusicperformance,SpringFesti
- 教育部赴中国奖学金开始接受申请 (Scholarship to China)
- OursponsoristakingapplicationforscholarshiptoChina.Thescholarshipcoversoneofthesecategories:UndergraduatestudentsMaster’sstudentsDoctoralstudentsGeneralorseniorscholarsEligibility:Applicantsmustb
- 美國華裔教授學者協會舉行2018年年會暨20週年慶祝大會
- 【美新社訊】美國華裔教授協會於10月14日星期日在聖蓋博喜來登大酒店隆重舉行2018年年會暨二十週年慶祝大會。慶祝大會從中午12:30分至晚間9:00,活動內容豐富多彩,包括科學研討會及20週年慶祝晚宴。美國國會議員趙美心
- 教育部春晖计划美国教授代表团来校访问交流
- 9月16日至19日,教育部“春晖计划”美国华裔教授代表团来校访问交流。代表团成员有:美国南加州华裔教授协会秘书长、南加州大学郦永刚教授,美国华裔教授学者协会理事、加州州立大学章华教授、加州州立大学曹细武教授。
- 美国华裔教授学者协会2018年年会暨20周年庆祝大会
- Addressanddate(地址和日期)SHERATON,SANGABRIEL TheGrandImperialBallroom 303E.ValleyBlvd SanGabriel,CA91776Oct.14,2018(2018年10月14日)Registration Public:http://2sale.us USACSALifetimememberonly:https:/
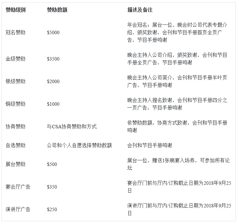
- 美国华裔教授学者协会年会暨20周年庆祝大会及赞助邀请
- 美国华裔教授学者协会成立于1998年,会员大都是具有博士学位的教授和工程技术人员。协会以层次高,人才丰富为特色。协会的宗旨是推動美國華裔學者的學術及友誼聯系,促进中美兩國的科技,文化和友谊,及東西方文化交流。今
- 2018年国际民航组织实习生遴选通知
- 2018年国家留学基金委将在国内外选拔资助27人赴国际民航组织总部及其地区办事处(驻华办事处除外)实习,实习期限一般为3-6个月。选派办法和岗位要求请登陆国家留学网查询(http://www.csc.edu.cn/article/1286)。受国家
- 2018年“国家优秀自费留学生奖学金”7月15日开始申请
- 为体现国家对广大自费留学生的关怀,奖励优秀自费留学人员在学业上取得的优异成绩,鼓励回国工作或以多种形式为国服务,国家留学基金管理委员会(以下简称“国家留学基金委”)于2003年设立了“国家优秀自费留学生奖学金”
- 关于商请协助开展南京国际青年交流计划活动的函-驻洛杉矶总领馆
- 一、主要目的1.提供外国大学生在南京暑期实习和交流的机会,让外国青年学生亲身体验在华工作、学习、生活的过程,增强外国青年学生对中国及地方省市的亲近感;2.通过开展实习、交流、参观、访问等活动,让外国青年学生对
- USACSA 2018 Chinese New Year Celebration 美国华裔教授学者协会2018新春聚会通知
- DearUSACSAmembersandfriends,Wearepleasedtoannouncethatourassociationishaving2018SpringFestivalGatheringonFebruary24,2018.ThisisthehappytimeforChineseprofessors,scholars,andstudentsintheUnitedStates,e
- A New Year’s Message from 2018 USACSA President
- January15,2018WrittenbyDearMembersandFriends,WewishyouandyourfamilyHappyNewYear!Thanksforthemembers’nominationandtheexcellentworkbytheElectionCommittee,wearepleasedtobeselectedandserve2018-2019Board
- 广州大学第三届国际中青年学者交流会公告
- 主办单位:广州大学时间:2017年12月15-18日一、学校及交流会简介广州大学是以国家重要中心城市“广州”命名的综合性大学,有着近90年的办学历史,现有大学城、桂花岗两个校区,拥有丰富的教学资源和较完善的科研设施;现有





